CASBEE(キャスビー)戸建評価員の更新をやめる理由──実務では使わなかった資格の価値を考える

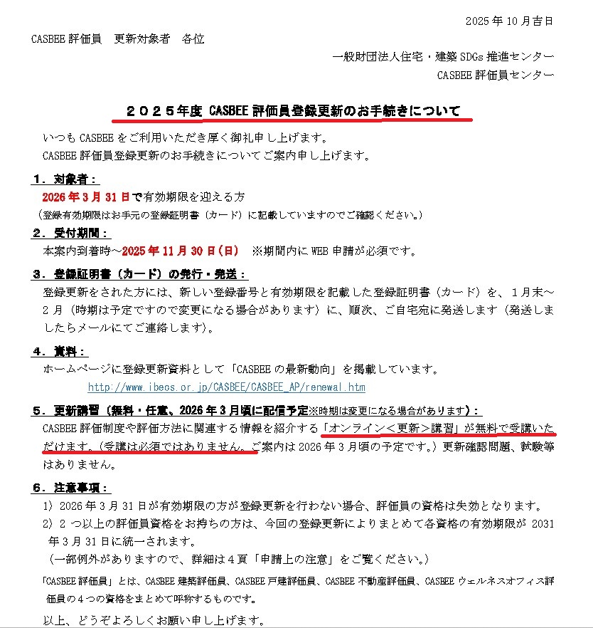
10/14に、一般財団法人住宅・建築 SDGs 推進センター(IBECs) 内CASBEE評価員センターから、以下の「CASBEE評価員更新のご案内」のメールが届きました。
私は2010年、今から15年前に「CASBEE(キャスビー)戸建評価員」の資格を取得しました。
当時この資格は、建築マスコミも極めて有用な資格だと発信しており、私の周りの建築士も、殆ど、この資格試験を受けたと思います。
CASBEE(キャスビー)戸建評価員の受験資格は、建築士であること。建築士資格の無い業界人は受験できない資格であり、かつ合格率が6割程でした。結構難しい試験で、環境性能を客観的に評価できる専門資格として注目されていました。
しかしこの15年間、実務で一度も使う機会がありませんでした。
目次
チャットgptに「CASBEE(キャスビー)戸建評価員の資格を更新すべきか?」聞いてみた

そこでチャットgptに「当社はCASBEE(キャスビー)戸建評価員の資格を更新すべきか?」聞いたところ、当社の場合は「実務・営業・制度いずれの面でも、更新の必要性は低いと思われます」と回答が来ました。
結果として、今回の更新(更新料15,400円)を見送ることにしました。
この記事では、一般の方にもわかるようにCASBEEを簡単に紹介しつつ、私が更新をやめた理由を整理してみます。
CASBEE(キャスビー)とは何か?
CASBEEとは、建築物の環境性能を総合的に評価するための国の認証制度です。
「Comprehensive Assessment System for Built Environment Efficiency(建築環境総合性能評価システム)」の略で、環境省や国土交通省の支援のもと、建築学会などが中心となって運用されています。
建物の断熱性能や省エネ性能だけでなく、日照・通風・周辺環境への配慮などを総合的に評価し、S(素晴らしい)〜C(配慮が足りない)までのランクで表します。
私が持っている「CASBEE戸建評価員」の資格は、主に一般の住宅(戸建住宅)を対象とした評価ツールです。
評価員(=CASBEE戸建評価員)が専用のソフトを使って計算し、スコアを出す仕組みになっています。使ったことが無いので知らんけど。
「CASBEE(キャスビー)戸建評価員」の資格は、15年前は「環境性能を評価できる建築士」という響きがあった
当時(約10〜15年前)、省エネ住宅という言葉が、今ほどは一般的ではない時代でした。「環境に配慮した家づくり」という言葉がようやく広がり始め、住宅の性能を数値で評価する制度は珍しい存在でした。
建築士の資格を持っていても、試験に合格しなければ評価員にはなれなかったため、合格したときは「専門家として一歩先を行けた」という、多少の達成感があったのを覚えています。
「CASBEE(キャスビー)戸建評価員」の資格の実務上のメリットは、ほぼ無い
CASBEE戸建てを使う場面は、実際にはほとんどありません。
- 補助金(こどもエコすまい・先進的窓リノベなど)でCASBEEを求められることはほぼゼロ。
- 長期優良住宅や性能表示制度との重複もあり、住宅性能を説明する手段としてはUA値・Q値・断熱等級・BELSが主流になっています。
- 評価の手間の割に、施主や自治体がそのスコアを重視することもほぼない。
→ つまり、「使わない」=「更新の実益がない」という状態です。
今は「UA値」「断熱等級」「Q1.0住宅」「実測温湿度データ」「年間光熱費」のほうが伝わる時代
ここ10年で、住宅性能を表す指標は大きく変わりました。今では多くの施主が「UA値」「断熱等級6・7」「HEAT20」「Q1.0住宅」などの言葉を理解しています。
それに比べてCASBEEは、
- 一般の人にとって分かりにくい
- 数値よりも総合評価で曖昧という点で、性能を“伝える”ツールとしては使いづらいのです。
私はお客様に対して、断熱性能(UA値・Q値)・気密性能(C値)・実測温湿度データ・年間光熱費を示して説明しています。
この方が、実際の暮らしの快適さや省エネ性を具体的に伝えられるからです。
更新料15,400円と「CASBEE(キャスビー)戸建評価員の名誉的資格」としての価値
今回の更新案内が届いたとき、正直少し迷いました。
当時の試験は合格率も低く、勉強もしたし、せっかく取った資格を手放すのは惜しい気持ちもあります。
しかし、更新料15,400円(税込)を支払い続けても、実務・営業・制度いずれの面でもリターンはないと判断しました。
もちろん、公共施設やまちづくり案件に関わる建築士であれば、「資格を持っている意味」はまだあります。
ただ、私のように地域の木造住宅を設計施工する工務店には、更新を続ける実益はほとんどありません。
同じように「CASBEE(キャスビー)戸建評価員」の更新を迷っている建築士へ
CASBEE(キャスビー)戸建評価員の資格を取った当初は、建築士として新しい資格を取ったという安心感がありました。
しかし、時代が進み、評価制度や省エネ基準が整理されていく中で、CASBEE戸建の存在意義は小さくなりました。
もしあなたが同じように迷っているなら、「今後使う機会があるか」「資格を持っていることで何か伝わるか」
この2つで判断すると良いと思います。
そして、更新しないと決めても、それは後退ではありません。むしろ、「今の実務に本当に必要な知識や技術に集中する」という前向きな選択です。
まとめ
- CASBEE戸建は環境性能を総合評価する制度。
- 現在は実務で求められる場面が少なく、一般にも浸透していない。
- 代わりに「UA値」「断熱等級」「Q1.0住宅」などの明確な指標が主流。
- 更新料に見合う実益がなく、地域工務店にとっては不要。
せっかく合格した資格ではありますが、私は「これからの省エネ住宅の実践と発信」に注力するため、CASBEE戸建評価員の更新をやめることにしました。
関連リンク

有限会社ヨシダクラフト 代表取締役・一級建築士栃木県宇都宮市を中心に、手作り感のある「暖房を止めて寝ても朝寒くない快適な注文住宅」と既存を生かした「リフォーム・リノベーション」を手掛けている。創業118年の工務店(2017年現在)。
RECOMMEND人気のある投稿
-
リフォーム何ということでしょう!?『大改造!!劇的ビフォーアフター』で、工事代金未払いされた工務店が番組を訴えた!ビフォーアフターの摩訶不思議7選も掲載2016/07/30
-
住宅設計 建材・住宅設備・便利グッズ【更新】透湿防水シートを比較すると、タイベックの1択となる理由2020/02/10
-
冷暖房・換気システム 冷暖房・換気システム 高断熱・高気密住宅 高断熱・高気密住宅床下エアコンを標準仕様とする工務店が、マーベックス社の床下エアコンシステム「涼暖(りょうだん)」のマニュアルを読んで感じたこと2025/06/11
-
高断熱・高気密住宅 高断熱・高気密住宅CASBEE(キャスビー)戸建評価員の更新をやめる理由──実務では使わなかった資格の価値を考える2025/10/21
-
心房細動 カテーテルアブレーション 私事・社会的な事入院する時に持っていくと便利で快適なもの10選!2018/08/21
-
Q1.0住宅宇都宮三番町の家 SI-house(宇都宮市 三番町) インテリア・家具・収納『本棚にもルールがある/成毛眞』を読んで、使いやすい造作本棚寸法と既製品本棚をご紹介します2018/09/22